楚雄
添加微信好友, 获取更多信息
复制微信号
咦,那以后医保卡怎么绑定家人共享我不是可以刷完自己的卡再刷爸妈的卡,刷完爸妈的卡再刷岳父岳母的卡?哎呀嘛,咔咔的!
1
已有423人尝鲜
10月9日,记者从南宁市人力资源和社会保障局获悉↓↓
截至10月9日上午10时,南宁全市已有423人授权给608名使用人,结算了17次,总金额1022.51元。绑定了的家人之间,医保个人账户可以共同使用。
楚雄 所扩大使用的范围:
楚雄参保职工(简称授权人)医保个人账户资金,可用于支付其已参加基本医疗保险的配偶、子女、父母、配偶父母(简称使用人),在南宁市定点医疗机构门诊就医或住院治疗发生的、由个人承担的医疗费用。
楚雄共享社保卡后会带来哪些便捷呢医保卡怎么绑定家人共享?让医保卡怎么绑定家人共享他们告诉你↓↓
楚雄 南宁市民李女士
她是一名孕妇,她和先生都是南宁市职工,医保个人账户里各有1000多元钱,产检刷完自己医保个人账户里的钱后,还得自掏2000元左右的现金支付。
新政实施后,夫妻将医保个人账户绑在一起。此后的产检,李女士可使用先生的社保卡支付了。
南宁市民陈先生
楚雄今年48岁,医保个人账户里的钱有两三万元。
楚雄10月9日,他只花了几分钟时间,就把自己的医保个人账户与家人绑定。他说,这个政策很方便。许多老人家有慢性病,门诊就诊花费不小,老人自己的账户没钱了,还可以用家人的。
楚雄 2
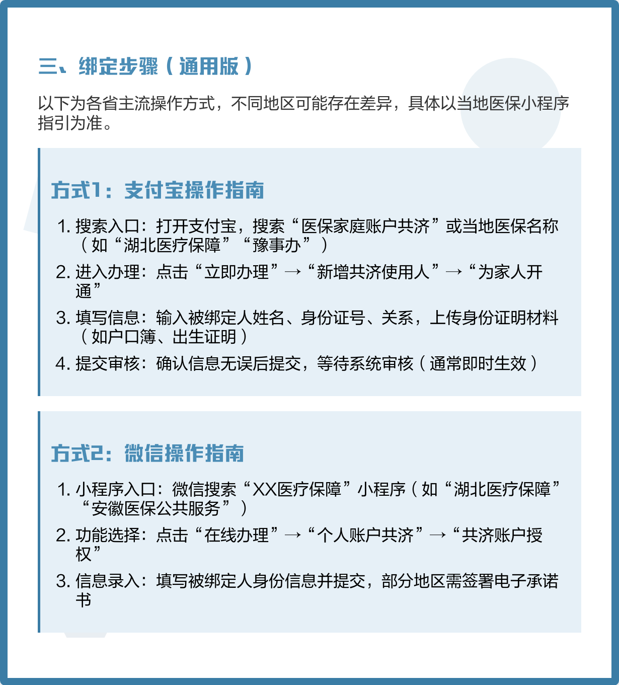
如何授权绑定
是不是心痒痒,想赶紧授权绑定社保卡了呀?小编来告诉你,一共有三种方式绑定,任君选择↓↓↓
1.南宁就业社保自助一体机
授权人持本人和使用人的居民身份证或社会保障卡,到配置有“南宁就业社保自助一体机”的各县、区(开发区)劳动保障中心、社区居委会、社会保险经办机构服务大厅等场所,通过“南宁就业社保自助一体机”点击进入“社会保险”,选择“医保个账授权”进行授权绑定。
楚雄▲10月9日,在南宁市第二人民医院,一名参保职工通过就业社保自助一体机进行绑定操作。南国早报记者 刘冬莲摄
楚雄 2.“南宁智慧社保”或“南宁医保123”APP
楚雄授权人通过手机应用商城(如:应用宝、PP助手、苹果应用商店等)下载安装“南宁智慧社保”或“南宁医保123”APP,注册登录后进入APP首页,选择“医保个账授权”进行授权绑定。
楚雄 3. 南宁市人力资源和社会保障局网站
楚雄授权人登录南宁市人力资源和社会保障局网站( nn12333.gov ),在首页“服务大厅”点击“社会保险业务网上办理与查询个人服务”,选择个人登录,登录后选择“医保个账授权”进行授权绑定。
3
楚雄 绑定后该怎么使用
那么绑定之后要怎么使用呢?
楚雄南宁市人社局医保科科长赵焕堂说,在结算时,持本人身份证及对方社保卡去就可以了。
需注意的是,目前该政策仅在南宁市职工医保范围内实行,参加了南宁市职工医保的A先生,如果家人参加的是区直医保或南宁市以外其他城市的医保,捆绑授权后,家人可用A先生的医保个人账户,但A先生不能用家人的医保个人账户。
赵焕堂还提醒↓↓
楚雄 需要变更使用人的,需由授权人持本人和变更使用人的居民身份证或户口本(夫妻关系的另需提供结婚证)原件及复印件,到授权人当前医保所在地的社保经办机构前台办理变更。
快动起手来,试试看吧
你可能感兴趣的
来源:南国早报
楚雄




